TL;DR Điểm nổi bật USDf là đồng đô la tổng hợp được thế chấp vượt mức, xây dựng trên Ethereum, với nguồn cung lưu hành hiện tại khoảng 1.899 tỷ và xếp hạng thị trường là #202. USDf chấp nhận cả tài sảTL;DR Điểm nổi bật USDf là đồng đô la tổng hợp được thế chấp vượt mức, xây dựng trên Ethereum, với nguồn cung lưu hành hiện tại khoảng 1.899 tỷ và xếp hạng thị trường là #202. USDf chấp nhận cả tài sả
Learn/Khu vực token hot/Giới thiệu dự án/USDf là gì?...con Finance

USDf là gì? Hướng dẫn nhanh về cơ chế stablecoin sáng tạo của Falcon Finance

Sơ cấp
06/10/2025
0m
Falcon Finance
USDF$0.9974+0.06%
Gravity
G$0.003666-2.26%
Humanity
H$0.13746+9.66%
MemeCore
M$1.31629-26.48%
Lagrange
LA$0.25079-16.84%

TL;DR Điểm nổi bật


  • USDf là đồng đô la tổng hợp được thế chấp vượt mức, xây dựng trên Ethereum, với nguồn cung lưu hành hiện tại khoảng 1.899 tỷ và xếp hạng thị trường là #202.
  • USDf chấp nhận cả tài sản stablecoin và không phải stablecoin làm tài sản thế chấp, với tỷ lệ thế chấp linh hoạt nhằm đảm bảo an toàn cho hệ thống.
  • USDf áp dụng cơ chế mint kép (truyền thống và sáng tạo) để phục vụ người dùng với các mức độ chấp nhận rủi ro khác nhau.
  • USDf duy trì tỷ giá neo 1:1 với đồng đô la Mỹ thông qua các chiến lược delta-neutral và cơ chế chênh lệch giá.
  • Bằng cách staking USDf, người dùng có thể nhận được token lợi nhuận sUSDf và tham gia vào các chương trình lợi nhuận nhiều tầng.

1. USDf (Falcon USD) là gì?


USDf là đồng đô la tổng hợp được thế chấp vượt mức của Falcon Finance. Người dùng có thể mint USDf bằng cách nạp các tài sản thế chấp đủ điều kiện, bao gồm các stablecoin (chẳng hạn như USDT, USDC và DAI) cũng như các tài sản không phải stablecoin (chẳng hạn như BTC, ETH và một số altcoin được chọn). Cơ chế thế chấp vượt mức đảm bảo giá trị tài sản thế chấp luôn cao hơn giá trị USDf được phát hành, giúp duy trì sự ổn định ngay cả trong các điều kiện thị trường biến động.

Tài sản thế chấp dùng để mint USDf được quản lý thông qua các chiến lược trung lập thị trường, giúp duy trì trạng thái được bảo đảm hoàn toàn trong khi giảm thiểu tác động của biến động giá một chiều, qua đó củng cố tính đáng tin cậy của USDf như một đồng đô la tổng hợp được thế chấp vượt mức.

Lưu ý: Falcon Finance được sáng lập bởi Andrei Grachev, đối tác tại DWF Labs, và đã nhận được khoản đầu tư chiến lược trị giá $10 triệu từ World Liberty Financial.

2. Vị thế và tầm nhìn của USDf


USDf của Falcon Finance đại diện cho thế hệ tài sản tổng hợp mới trong DeFi. Là một giao thức đồng đô la tổng hợp được thế chấp vượt mức, USDf hướng đến giải quyết các thách thức mà các stablecoin truyền thống đang gặp phải, bao gồm rủi ro tập trung, lợi nhuận thấp và sự không chắc chắn về mặt pháp lý.

Theo dữ liệu mới nhất từ MEXC, USDf hiện đang xếp hạng #202 trên thị trường tiền mã hoá, với tổng nguồn cung và nguồn cung lưu hành là 1,898,676,740.67 token. USDf được phát hành trên Ethereum, từng đạt mức cao nhất mọi thời đại là $1.024 vào ngày 30/03/2025 và mức thấp nhất là $0.909 vào ngày 08/07/2025. Biên độ giao dịch tương đối hẹp này cho thấy hiệu quả của thiết kế cơ chế vận hành phía sau USDf.


Falcon Finance định vị USDf là một tài sản tổng hợp được xây dựng trên khung quản lý rủi ro đạt chuẩn tổ chức, nhấn mạnh tính minh bạch và bền vững. Cách định vị này giúp USDf khác biệt với các dự án stablecoin khác trên thị trường và đặt ra một tiêu chuẩn mới trong không gian tài chính phi tập trung.


3. Cơ chế cốt lõi của USDf: Thế chấp vượt mức


3.1 Khung thế chấp đa dạng hoá


Tính năng nổi bật của USDf nằm ở chiến lược chấp nhận tài sản thế chấp linh hoạt. Người dùng có thể mint USDf bằng hai nhóm tài sản chính:

1) Tài sản thế chấp là stablecoin: Bao gồm các stablecoin phổ biến như USDT, USDC và DAI. Do các tài sản này có giá ổn định, người dùng thường có thể mint USDf theo tỷ lệ 1:1, mang đến phương thức tiếp cận đơn giản và trực tiếp.

2) Tài sản thế chấp không phải stablecoin: Bao gồm BTC, ETH và một số altcoin được chọn lọc. Những tài sản này yêu cầu thế chấp vượt mức, với tỷ lệ thế chấp được điều chỉnh linh hoạt dựa trên độ biến động, thanh khoản và hành vi thị trường. Ví dụ, ETH có thể yêu cầu tỷ lệ thế chấp 150%, trong khi các altcoin có độ biến động cao có thể yêu cầu tỷ lệ từ 200% trở lên.

Chiến lược thế chấp đa dạng hoá này không chỉ mở rộng tệp người dùng tiềm năng của USDf mà còn giúp giảm rủi ro hệ thống thông qua phân bổ tài sản.

3.2 Điều chỉnh tỷ lệ thế chấp linh hoạt


Falcon Finance áp dụng một hệ thống quản lý rủi ro thông minh, có khả năng điều chỉnh tỷ lệ thế chấp theo thời gian thực dựa trên điều kiện thị trường. Các yếu tố chính được xem xét bao gồm:
  • Độ biến động trong quá khứ và hiện tại của tài sản
  • Độ sâu thanh khoản trên chuỗi và ngoài chuỗi
  • Khẩu vị rủi ro toàn thị trường và môi trường vĩ mô
  • Mức độ rủi ro cụ thể của giao thức và phân bổ tài sản
Thông qua cơ chế điều chỉnh thích ứng này, USDf cân bằng giữa độ an toàn và hiệu quả sử dụng vốn tối ưu cho người dùng.

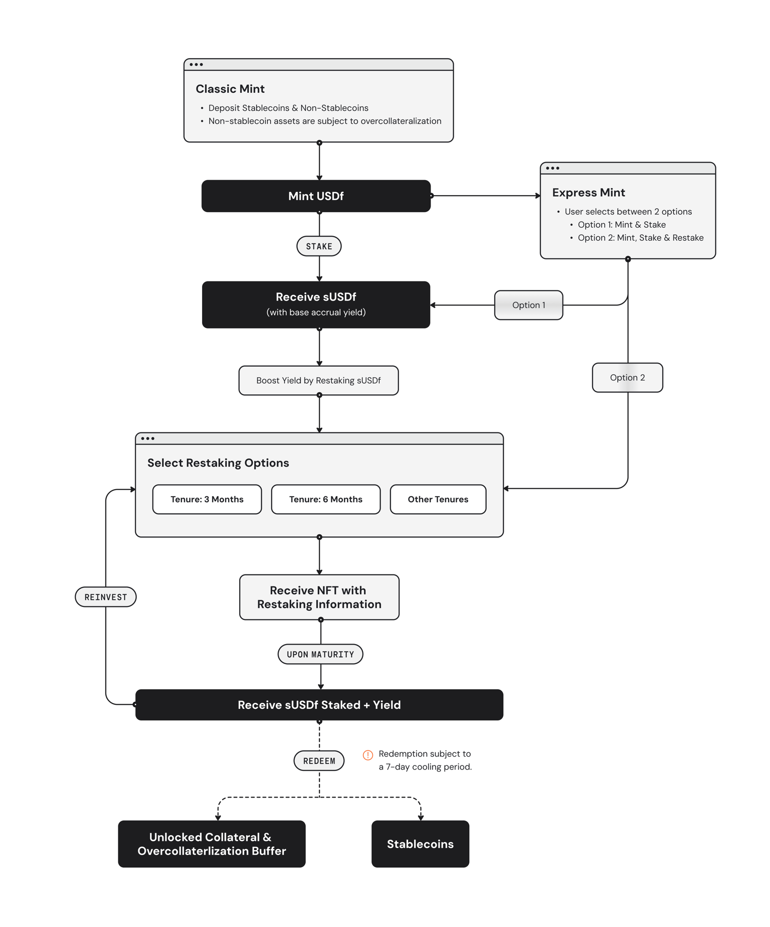
4. Thiết kế mint kép sáng tạo của USDf


4.1 Mint truyền thống (Classic Mint)


Mint truyền thống là phương thức cơ bản và trực quan nhất để tạo ra USDf. Quy trình hoạt động như sau:

Sau khi người dùng chọn tài sản thế chấp, hệ thống sẽ tự động xác định các thông số mint dựa trên loại tài sản. Nếu sử dụng stablecoin, USDf có thể được mint trực tiếp theo tỷ lệ 1:1. Nếu sử dụng BTC, ETH hoặc các tài sản có độ biến động cao khác, hệ thống sẽ yêu cầu thế chấp vượt mức. Toàn bộ quy trình được thực hiện tự động thông qua hợp đồng thông minh, đảm bảo công bằng và minh bạch, không cần can thiệp thủ công.


Lợi thế của Mint truyền thống nằm ở sự đơn giản và dễ dự đoán. Người dùng mới có thể dễ dàng hiểu và sử dụng, trong khi người dùng có kinh nghiệm có thể thực hiện nhanh chóng, nâng cao hiệu suất sử dụng vốn.

4.2 Mint sáng tạo (Innovative Mint)


Mint sáng tạo cho phép người dùng mint USDf bằng cách nạp các tài sản không phải stablecoin, đồng thời giới hạn mức độ tiếp xúc với biến động tăng giá tiềm năng. Tài sản thế chấp sẽ bị khoá trong một khoảng thời gian cố định từ 3 đến 12 tháng. Tại thời điểm mint, người dùng cần thiết lập các thông số quan trọng sau:

Tài sản thế chấp sẽ được giám sát trong suốt thời gian khóa. Dựa trên biến động giá trong hoặc cuối kỳ, có ba kết quả có thể xảy ra:

1) Nếu giá tài sản thế chấp giảm xuống dưới mức giá thanh lý trong bất kỳ thời điểm nào trong kỳ: Tài sản thế chấp sẽ bị thanh lý để bảo vệ giao thức. Trong trường hợp này, người dùng sẽ mất quyền sở hữu tài sản ban đầu. Tuy nhiên, người dùng vẫn giữ được số USDf đã mint ban đầu, có thể quy đổi ra các stablecoin được hỗ trợ như USDT hoặc USDC.

2) Nếu giá tài sản thế chấp nằm giữa mức giá thanh lý và mức giá thực hiện vào cuối kỳ: Người dùng có thể hoàn trả lại số USDf đã mint để nhận lại toàn bộ tài sản thế chấp ban đầu. Điều này cho phép người dùng lấy lại tài sản và vẫn tận dụng được tính thanh khoản của USDf trong suốt thời gian khóa. Một khoảng thời gian 72 giờ (kể từ thời điểm đáo hạn) được cung cấp để rút tài sản thế chấp.

3) Nếu giá tài sản thế chấp tăng vượt qua mức giá thực hiện vào cuối kỳ: Tài sản thế chấp sẽ bị đóng vị thế và người dùng mất quyền sở hữu tài sản gốc. Thay vào đó, người dùng sẽ nhận thêm lượng USDf được tính theo công thức: (Giá thực hiện × Số lượng tài sản thế chấp) – Số USDf đã mint. Số USDf bổ sung này phản ánh giá trị tài sản thế chấp ở mức giá thực hiện đã thỏa thuận, giúp người dùng chốt lợi nhuận tăng giá bằng USDf.

4.3 So sánh USDf và USDT


So sánh
USDT
USDf
Tổ chức phát hành
Tether (tập trung)
Falcon Finance (phi tập trung)
Cơ chế phát hành
Được đảm bảo 1:1 bằng dự trữ tiền fiat
Mint thông qua thế chấp vượt mức
Loại tài sản thế chấp
Tiền mặt USD, trái phiếu ngắn hạn, tài sản tài chính truyền thống
Nhiều loại tài sản tiền mã hoá (stablecoin + token phổ biến)
Tính minh bạch
Dựa vào kiểm toán của bên thứ ba, tính minh bạch hạn chế
Hoàn toàn trên chuỗi, độ minh bạch cao
Rủi ro chính
Tập trung, rủi ro pháp lý
Rủi ro hợp đồng thông minh, biến động tài sản thế chấp
Vị thế thị trường
Stablecoin lớn nhất theo vốn hóa, thanh khoản cao nhất
Mới ra mắt, xếp hạng #202
Phạm vi ứng dụng
Được chấp nhận rộng rãi trên toàn thị trường tiền mã hoá
Chủ yếu trong hệ sinh thái Falcon Finance
Cơ chế lợi nhuận
Không có lợi nhuận gốc, cần cho vay để tạo thu nhập
Staking với lợi suất lên đến 200% APY
Nguồn cung lưu hành
Khoảng $120 tỷ
Khoảng $1.899 tỷ

5. Bộ ba cơ chế bảo vệ giá trị USDf


5.1 Chiến lược thị trường trung lập Delta-Neutral


Falcon Finance duy trì tỷ giá neo 1:1 của USDf thông qua kết hợp các chiến lược delta-neutral và market-neutral. Khi người dùng nạp tài sản thế chấp, giao thức sẽ triển khai tài sản trên cả sàn tập trung và phi tập trung, thực hiện phòng hộ để đối phó với biến động giá.

Ví dụ: nếu người dùng nạp 1 ETH (trị giá $3,000), giao thức có thể mở một vị thế Short tương đương trên thị trường Futures. Điều này đảm bảo bất kể giá ETH biến động thế nào, giá trị tài sản thế chấp tính theo USD vẫn ổn định, giúp duy trì sự ổn định của USDf.

Chiến lược này đã được chứng minh hiệu quả trong tài chính truyền thống và hiện được Falcon Finance ứng dụng một cách sáng tạo trong DeFi nhằm cô lập rủi ro hiệu quả.

5.2 Cơ chế chênh lệch giá liên thị trường


Khi USDf lệch khỏi mức neo $1 trên thị trường thứ cấp, các nhà giao dịch chênh lệch giá có thể tạo ra lợi nhuận theo cách giúp khôi phục sự cân bằng:

Giá lớn hơn $1: Các nhà giao dịch chênh lệch giá mint USDf qua giao thức (chi phí = $1) rồi bán ra thị trường với giá cao hơn $1, làm tăng nguồn cung và kéo giá giảm.

Giá nhỏ hơn $1: Các nhà giao dịch chênh lệch giá mua USDf giá rẻ trên thị trường và đổi lấy tài sản thế chấp trị giá $1, giảm nguồn cung và kéo giá tăng trở lại.


5.3 Cơ chế thanh lý bảo vệ


Trong điều kiện thị trường khắc nghiệt, nếu giá trị tài sản thế chấp sụt giảm mạnh, giao thức sẽ kích hoạt cơ chế thanh lý. Khi tỷ lệ thế chấp giảm xuống dưới ngưỡng an toàn, các bên thanh lý có thể hoàn trả một phần hoặc toàn bộ khoản nợ, nhận lại tài sản thế chấp cùng với tiền thưởng thanh lý. Điều này giúp USDf luôn được bảo đảm đầy đủ ngay cả trong các sự kiện thiên nga đen.

6. Cơ chế tạo lợi nhuận và phân bổ của USDf


6.1 Token lợi nhuận sUSDf


Người dùng có thể stake USDf trong giao thức để nhận sUSDf (USDf sinh lợi). sUSDf là một token tích lũy lãi suất, với giá trị tăng dần theo thời gian để phản ánh phần lợi nhuận tích lũy.

sUSDf sử dụng cơ chế rebase: Số lượng token người dùng nắm giữ không thay đổi, nhưng mỗi token sẽ đại diện cho lượng USDf ngày càng lớn hơn. Điều này giúp đơn giản hóa xử lý thuế và đảm bảo lợi nhuận được tự động tái đầu tư.

6.2 Chiến lược lợi nhuận nhiều lớp


Falcon Finance cung cấp nhiều lớp lợi nhuận khác nhau:

Lợi nhuận cơ bản (Classic Yield): Phương thức đơn giản nhất. Chỉ cần stake USDf để nhận lợi nhuận hàng năm ổn định. Nguồn thu đến từ thu nhập quản lý tài sản thế chấp và phí giao thức.

Lợi nhuận nâng cao (Boosted Yield): Người dùng có thể stake lại sUSDf vào các chiến lược có rủi ro và phần thưởng cao hơn, như cung cấp thanh khoản hoặc tích hợp vào các giao thức cho vay.

Chiến lược tùy chỉnh: Người dùng nâng cao có thể kết hợp các chiến lược để tối ưu hóa cân bằng giữa rủi ro và lợi nhuận.


7. Tích hợp hệ sinh thái và ứng dụng của USDf


USDf được thiết kế để tích hợp liền mạch với toàn bộ hệ sinh thái DeFi. Người dùng có thể:
  • Cung cấp thanh khoản USDf trên các sàn phi tập trung và nhận phí giao dịch
  • Sử dụng USDf làm tài sản thế chấp trong các giao thức cho vay để vay các tài sản khác
  • Tham gia vào các chương trình quản trị và ưu đãi trong các giao thức DeFi khác nhau bằng USDf
  • Sử dụng USDf như một tài sản lưu trữ giá trị ổn định và phương tiện thanh toán
Falcon Finance cũng đã triển khai các chương trình ưu đãi hỗ trợ như hệ thống điểm Falcon Miles và airdrop token FF, nhằm nâng cao mức độ tương tác của người dùng.


8. Quản lý rủi ro của USDf


Dù USDf được thiết kế với nhiều cơ chế bảo mật, người dùng vẫn cần lưu ý một số rủi ro sau:

Rủi ro hợp đồng thông minh: Dù giao thức đã được kiểm toán, vẫn có khả năng tồn tại lỗ hổng trong mã. Falcon Finance đã thiết lập quỹ bảo hiểm để bù đắp các tổn thất tiềm ẩn, nhưng người dùng nên phân bổ tài sản theo mức độ chịu rủi ro cá nhân.

Rủi ro thị trường: Trong điều kiện thị trường cực đoan, hệ thống có thể vẫn chịu áp lực dù đã có cơ chế thanh lý. Người dùng cần theo dõi chặt chẽ tỷ lệ thế chấp để tránh bị thanh lý.

Rủi ro pháp lý: Khung pháp lý cho tài sản tổng hợp vẫn đang phát triển, và các thay đổi chính sách trong tương lai có thể ảnh hưởng đến hoạt động của USDf.

USDf kết hợp mô hình thế chấp vượt mức, cơ chế mint kép và chiến lược delta-neutral để cung cấp cho người dùng một stablecoin vừa an toàn vừa linh hoạt. Dù vẫn còn một số thách thức, thiết kế cơ chế đổi mới và trọng tâm vào quản lý rủi ro đã giúp USDf trở thành một mảnh ghép tiềm năng trong hệ sinh thái DeFi. Đối với người dùng đang tìm kiếm lợi nhuận ổn định và hiệu suất sử dụng vốn cao, USDf là một lựa chọn đáng cân nhắc. Khi DeFi tiếp tục trưởng thành và có thêm sự tham gia từ các tổ chức, USDf được kỳ vọng sẽ trở thành cầu nối quan trọng giữa tài chính truyền thống và tài chính phi tập trung.

MEXC hiện đang tổ chức sự kiện USDf, mang đến cho người dùng nhiều lợi ích: miễn phí giao dịch và nạp/rút token FF và USDf, lãi suất hàng năm lên đến 200% khi staking USDf, và cơ hội chia sẻ phần thưởng trị giá $100,000 (50,000 USDf + 50,000 USDT) cho người dùng mới tham gia giao dịch Spot và Futures. Để biết thêm chi tiết, vui lòng truy cập MEXC.


Tuyên bố miễn trừ trách nhiệm: Thông tin trên không cấu thành lời khuyên đầu tư, thuế, pháp lý, tài chính, kế toán hay bất kỳ hình thức tư vấn nào khác, cũng không nhằm mục đích khuyến khích mua, bán hoặc nắm giữ bất kỳ tài sản nào. MEXC Learn chỉ cung cấp thông tin để tham khảo và không đưa ra lời khuyên đầu tư. Vui lòng đảm bảo hiểu đầy đủ các rủi ro liên quan và thận trọng khi đầu tư. MEXC không chịu trách nhiệm cho quyết định đầu tư của người dùng.

Cơ hội thị trường
Logo Falcon Finance
Giá Falcon Finance(USDF)
$0.9974
$0.9974$0.9974
0.00%
USD
Biểu đồ giá Falcon Finance (USDF) theo thời gian thực

Cập nhật về tiền mã hoá phổ biến

Xem thêm
Đăng ký MEXC
Đăng ký & nhận lên đến 10,000 USDT tiền thưởng